Exploitation permit - What is the procedure?
The analysis of the draft agreement starts with the procedure for the exploitation permit. This procedure is an essential part that needs to be followed so the applicant could get permission to start exploitation activities.
In essence, the application procedure is a process when the contractor fills the requested application then sends it to the ISA who reviews and verifies it. If all the requirements are fulfilled (there is quite a few of them, I will explain it in later posts), the application is approved, then a contract can be signed, and mining can start.
A successful application always starts by filling in the correct and requested information. In the case of exploitation, the application should contain various information, documents, and studies. Honestly, I pity anyone who will be applying for the exploitation permit, especially, if the ISA decides that some information is missing, and you must fix it within a certain period. So, mark my word, the procedure, and the application itself are as far from simple as possible.
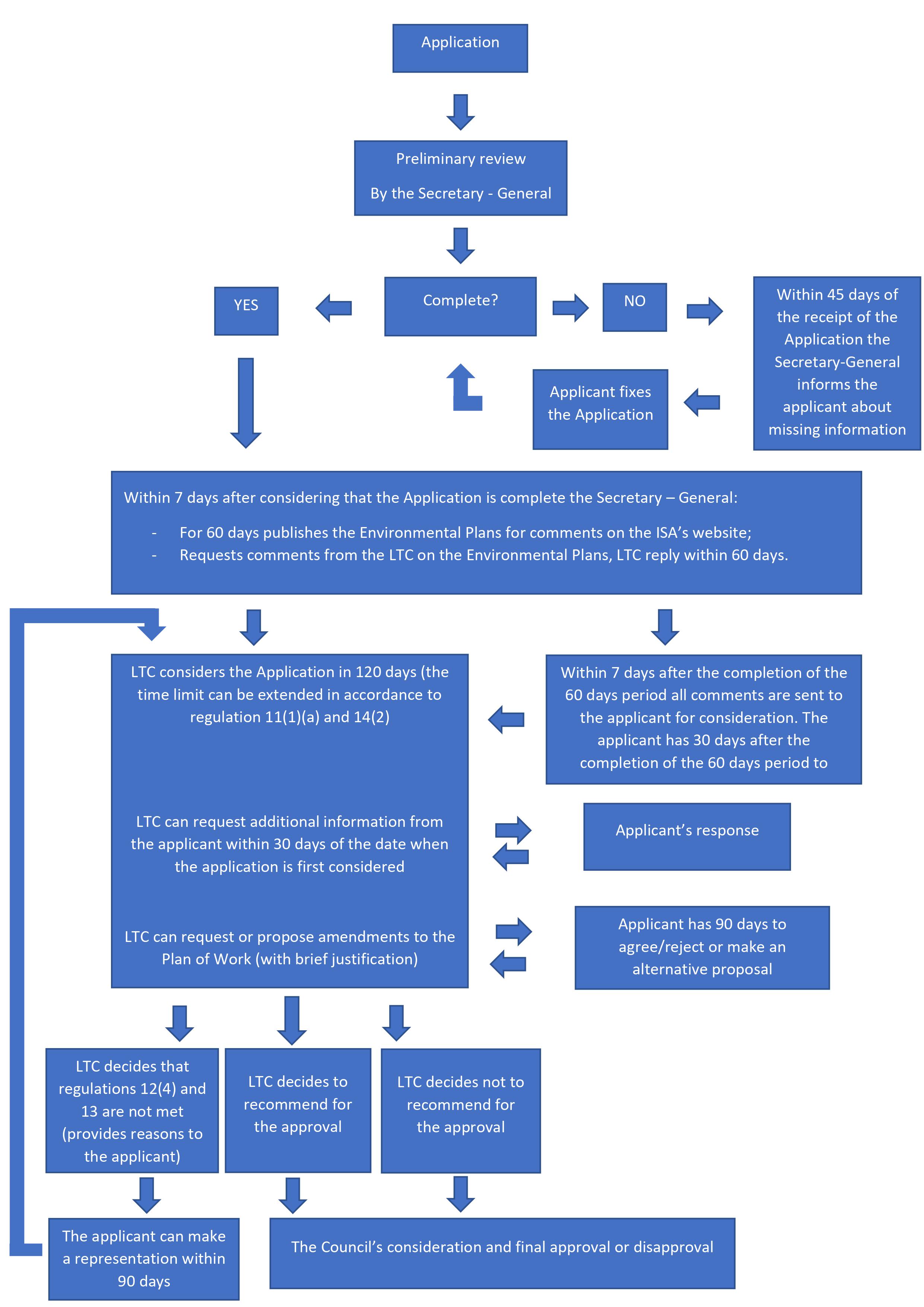
The evaluation procedure in the ISA lasts at least 6 months or 180 days. If it does not look too long, I have good news there is a very high chance that it is going to last way longer. I do not want to speculate too much, but as you can see from the scheme below, there are quite a few chances that some steps will be repeated or slowed down due to some additional requirements from the Secretary General or the LTC. Furthermore, the Council approval and all the bureaucracy afterwards. A year is probably a safe bet to receive the exploitation permit after filling the application.
Nevertheless, the most interesting aspect of the procedure for anyone who is not a part of the ISA, or any influential body, is a 60-day window to comment on the Environmental Plans. It is a breath of fresh air to anyone who cares what is happening there and a chance to express its position. Nevertheless, the major question next to it is what will be done with all the comments and opinions afterwards? The answer is promising up to a certain point and consists of two parts. First, all comments are sent to the applicant for its consideration. Second, after receiving the applicant's considerations the comments are considered by the LTC as well it must prepare a report on the Environmental Plans which should be accessible for the public.1 Thus, our comments can have a certain effect but not sure how much. Everything else will be known when the first report will be published. It is a part of the mystery of the upcoming deep seabed mining.

Stay tuned for the next episode of complicated and, at this point, the fictional procedure for the exploitation permit. Next up, all the
information which is needed for this application.
1 Regulations 11(5).
